Xib或者Storyboard方式初始化UIViewController
1、系统会通过 (instancetype)initWithCoder:(NSCoder *)aDecoder创建Controller对象实例。
2、当需要将UIController的View添加到父级View时则会通过loadViewIfRequired方法来先判断self.view对象是否为nil
如果为nil则会调用 (void)loadView进行view的初始化。然后会调用viewDidLoad方法

编码的方式初始化UIViewController
[[UIViewController alloc] init],系统会调用[[UIViewController alloc] initWithNibName:(NSString *)nibNameOrNil bundle:(NSBundle *)nibBundleOrNil]创建实例对象
系统默认loadView实现
通过initWithNibName保存的nibName来加载对应的nib资源并赋值于self.view, 如果nibName为空,则创建一个空的UIView实例赋值。

__注意:__在loadView方法自定义实现中由于view未进行初始化,如果使用self.view获取值,由会再次触发调用loadView方法造成loadView的递归调用。在ios9.3环境下通过self.view进行赋值则不存在此情况。
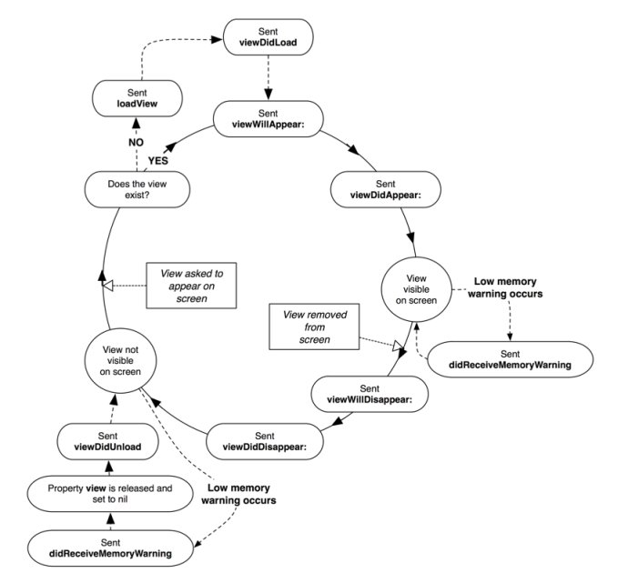
附一张UIViewController生命周期图:
观点仅代表自己,期待你的留言。